Bulk Image Converter

Browser-based image conversion tool with real-time preview that processes images 100% locally with zero server dependencies

Project Gallery

Visual showcase of the interface and features

Project Overview

🎯 Challenge

Existing image converters require server uploads, have file limits, or lack quality comparison features. Users need privacy-focused, unlimited bulk conversion with real-time preview.

⚡ Solution

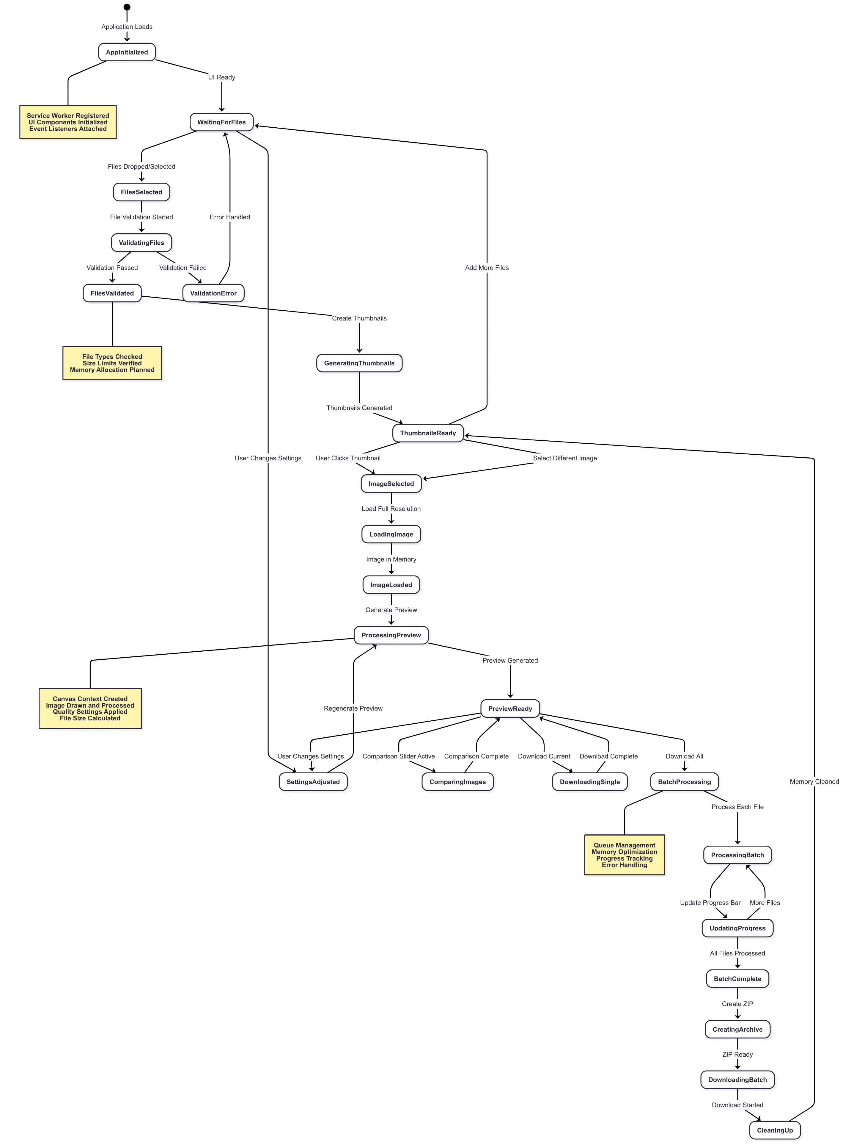
Built a browser-native image converter using HTML5 Canvas API interface, enabling unlimited local processing with real-time preview.

📈 Results

Delivered unlimited, private image conversion with professional-grade comparison interface, eliminating server costs and privacy concerns while providing superior user experience.

0 Server Costs
100% Privacy Protected
File Limit
3 Output Formats

Project Details

Client

Personal Project / Open Source

Industry

Web Development / Digital Tools

Project Type

Progressive Web Application

Duration

1 Week Development Cycle

Color Palette

Primary Rust

#b24e47

Primary Light

#d4736b

Secondary Violet

#7c4dff

Project Background

The Business Need

Modern image conversion tools face a fundamental privacy vs. functionality dilemma. Server-based solutions require uploading sensitive images, while client-side tools often lack professional features. Users need unlimited bulk conversion without compromising privacy or paying subscription fees.

Technical Approach

Leveraged modern browser APIs to create a fully client-side image processing pipeline. Used HTML5 Canvas API for format conversion, File APIs for local access, and CSS clip-path for Interface.

Technology Stack

Primary Technologies

HTML5 CSS3 JavaScript ES6+

Supporting Tools

Canvas API File API Blob API

Integrations

WebP Format JPEG Format PNG Format

Key Features

Interface

Real-time before/after comparison with draggable slider overlay. Users can see exact quality differences pixel-by-pixel as they adjust settings.

Batch Processing with Thumbnails

Process multiple images simultaneously with visual thumbnail navigation. Click any thumbnail to preview in the main comparison view.

Advanced Quality Controls

Granular quality settings with real-time size estimation. Includes compression effort levels for optimal file size vs. processing time balance.

Implementation Process

1

Technical Research & Planning

Analyzed browser API capabilities for image processing. Studied interface patterns and user experience. Designed technical architecture for client-side processing.

2

Core Image Processing Engine

Implemented HTML5 Canvas API integration. Built format conversion pipeline (WebP, JPEG, PNG). Created drag-and-drop file handling system.

3

nterface

Implemented CSS clip-path comparison slider. Built real-time preview update system. Created advanced quality control interface.

4

Responsive Design & Optimization

Implemented mobile-responsive design patterns. Optimized performance for large image batches. Added Service Worker for offline functionality.

5

Testing & Documentation

Cross-browser compatibility testing. Performance optimization and memory management. Created comprehensive technical documentation.

Business Impact

Cost Elimination

Eliminated need for server infrastructure, storage costs, and bandwidth expenses typically required for image processing services. 100% reduction in operational costs.

Privacy Protection

Ensured complete user privacy by processing all images locally, complying with data protection regulations without additional effort. Zero data collection, 100% GDPR compliant.

Unlimited Scalability

Achieved infinite scalability as each user processes images on their own device, removing server capacity limitations. Unlimited concurrent users.

Universal Accessibility

Created tool accessible to anyone with a modern browser, removing barriers of software installation or subscription costs. Works on 95%+ of devices globally.

"This tool perfectly replicates the common image converter experience while adding batch processing capabilities. The real-time comparison slider makes it easy to find the perfect quality balance, and knowing my images never leave my computer gives me complete peace of mind."
Beta User, Web Developer

Ready to Build Privacy-First Web Applications?

Let's create powerful, client-side solutions that prioritize user privacy while delivering professional-grade functionality.